KFV Latch Deadbolt 4 Rollers Lift Lever Multipoint Door Lock
This KFV Lever multipoint door lock features 4 Rollers, 1 Deadbolt & 1 Latch.
Identifying a KFV multipoint door lock is sometimes difficult. Early models did not feature a stamp on the faceplate but, thankfully, any locks produced in the last few years do feature the KFV logo.
We’d always recommend removing the multipoint from the door to help identify it and that is even more important for KFV. Early models feature a yellow passivated faceplate and dark grey gearboxes, whereas new models have shiny silver faceplates and light grey gearboxes. The best way to identify them is to match the measurements up with out line drawings.
KFV locks have changed over time, with a significant number of locks now discontinued. New KFV locks have been designed to be modular, without the need to change routing positions for fabricators. That means that when replacing old locks, keeps may need to be moved, or hook boxes repositioned. If there is limited clearance on the original routing, this may require a small amount of work to the door to enable the locks to fit.
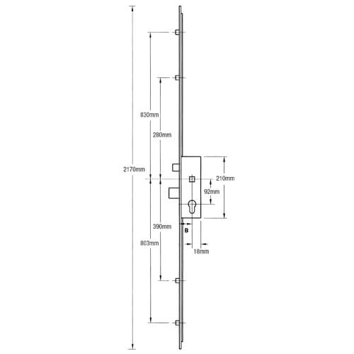
KFV multipoint door lock gearboxes are single spindle and 92mm centres.
The overall height of the gearbox is 210mm, the bolt throws 21mm and the distance from the bottom of the latch to the top of the deadbolt is 56mm. The distance from the spindle to the top of the case is 85mm but the gearbox has both a hole and a groove to accept bolt through handle fixings.
Older KFV gearboxes are connected to the faceplate strip with 1/8″ rivets. There are very few other gearboxes which are fitted in this way (Winkhaus being another example) which can help with identification. However, new KFV locks have gearboxes screwed to the faceplate.
KFV locks are available as either a lift lever or key wind variants. It’s worth noting that it is not possible to swap a lift lever lock to a key wind gearbox or visa versa.
When measuring the backset, allow 2-3mm for the faceplate, so a 35mm backset gearbox will measure 32mm when not fixed to the strip.
Early KFV models had different rivet spacing and used different connectors when attaching the gearbox to the strip. This is not a problem when replacing the whole lock, but worth considering if only the gearbox needs replacing as the new gearbox will not replace very early models. Brand new locks have a gearbox that is attached to the faceplate with screws.
KFV deadbolts feature a distinctive chamfered centre which help the lock connect into the keep. The shape is distinctive, with raised parts at the top and bottom of the deadbolt which can help with identification of the lock.
Rollers are used for compression, to pull the door against the frame, to help prevent dust or water ingress. They do little for security, but they also have the added benefit of helping to prevent the door from becoming warped as it is supported across its full height. This is dependent on the rollers being engaged into their keeps.
Rollers are normally adjustable by 1mm to help achieve optimum weather sealing.
Operation: Lift Lever
To lock the door
1. Lift the handle upwards to engage the locking points.
2. Lock the locking points and main deadbolt (if present) by turning the key.
To unlock the door
1. Unlock the system by turning the key.
2. Push the handle downwards to disengage the locking points and retract the latch.
We stock a range of associated products for KFV Lever multipoint door locks, including keeps, spindles, handles and accessories.
You may find this lock used as an UPVC door lock or an aluminium door lock.
| discontinued | 29402 |
|---|---|
| Backset | 28840, 29022, 29316, 29317, 29318, 25mm, 30mm, 35mm, 40mm, 45mm |
| centres-pz | 29273 |
| Faceplate | 28842, 30529, u-rail-24mm, Flat 16mm – Square Ends |
| Spindle Size | 28843 |
| rollers | 29874 |
| deadbolts | 28845 |
| latch | 29404 |
| main-gearbox | 28846 |
| Operation | 29767, Lift Lever |
| shootbolt-attachments | 29768 |
| spindle | 29406, single-8mm |
| 1-2-or-3-piece | 28849 |
| Handing | 28834 |
| Distance Between Inner Locking Points | 670mm |
| Distance Between Outer Locking Points | 1633mm |
| height | 30520 |
| top-roller-to-spindle | 31261 |
| bottom-roller-to-spindle | 31262 |




























Reviews
There are no reviews yet.